2025-11-26
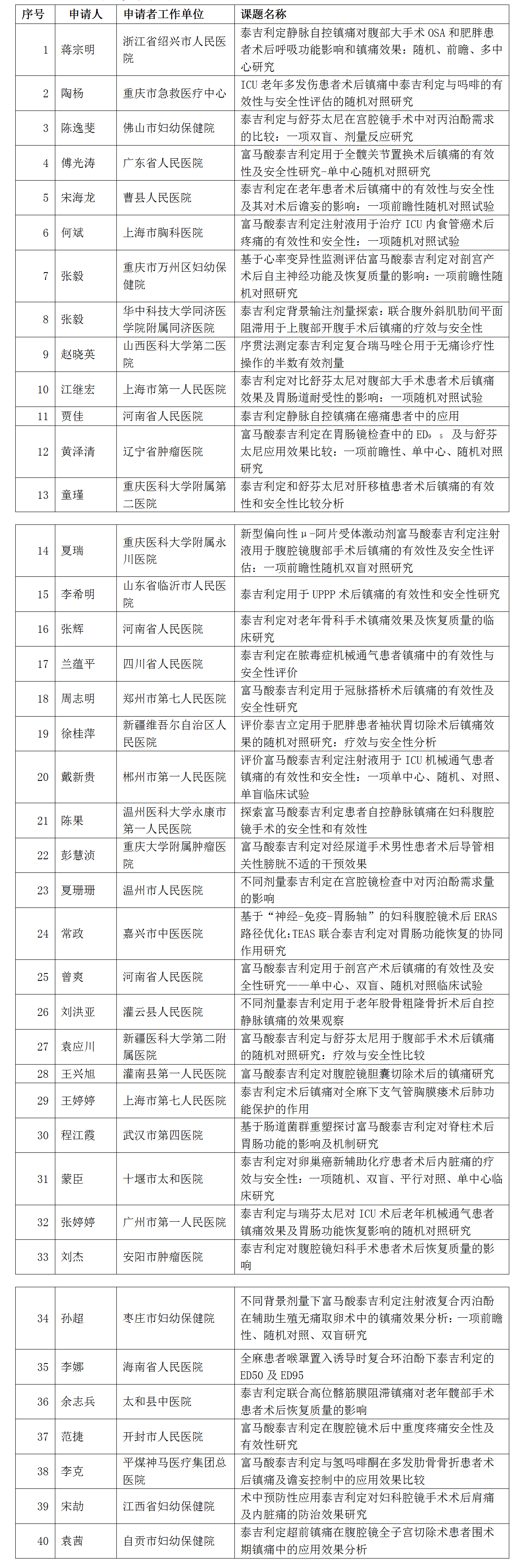
根据《中国红十字基金会医学赋能公益专项基金2025年镇痛行动临床科研项目申报通知》要求,经课题申报、资质初审、专家评审委员会评审,现就评审通过课题予以公示:

公示期自2025年11月26日至2025年12月5日。公示期内如有异议,请以电话或者书面方式向我会反映。联系电话:010-85594833,邮箱:zhangbinbin@crcf.org.cn。
中国红十字基金会
2025年11月26日
中国红十字基金会关于卸任第五届理事会理事的通知
中国红十字基金会 “中央专项彩票公益金大病儿童救助项目”拨款公示(先心病,2025年度第四批)
中国红十字基金会“中央专项彩票公益金大病儿童救助项目(白血病患儿救助)”预评审结果公示
关于终止中国红十字基金会弓立善行基金的公告
中国红十字基金会“儿童安全力教育专项基金”撤销公示
中国红十字基金会“睛彩无界— —弱视儿童VR关爱计划”合作医院招募结果的公示
中国红十字基金会“医路赋能-多学科临床科研项目” 课题征集公告
中国红十字基金会 白血病儿童一帮一救助名单公示 (2025年,第9批)
中国红十字基金会“珍罕公益基金” 撤销公示
中国红十字基金会“高血压患者关爱活动” 第二期资助行动启动公告
中国红十字基金会“抗抑郁空间-晴空舱捐建 项目”第一批申报结果公示
中国红十字基金会 “中央专项彩票公益金大病儿童救助项目” 评审结果公示 (先心病,2025年第17批)
中国红十字基金会医学赋能公益专项基金 2025创新药临床研究“Planting Plan”专项行动评审结果公示 (第三批)
中国红十字基金会 白血病儿童一帮一救助名单公示 (2025年,第8批)
中国红十字基金会 “睛彩无界 —弱视儿童 VR 关爱计划” 合作医院招募公告
中国红十字基金会“中央专项彩票公益金大病儿童救助项目”评审结果公示(白血病,2025年第十批)
中国红十字基金会白血病儿童一帮一救助名单公示(2025年,第7批)
2025-09-30
中国红十字基金会“行者基金”撤销公示
2025-09-30
关于2025年度全国红十字模范单位推选名单的公示
2025-09-29
最近更新日期:【2024年3月31日】
如果您有任何疑问、意见或建议,请通过以下联系方式与我们联系:
电 话:010-855949999
隐私政策
本隐私政策(以下简称“本政策”)适用于中国红十字基金会(以下简称“基金会”、“我们”、“我们的”)通过基金会官方网站(www.crcf.org.cn)向您提供的服务。本政策将帮助您了解以下内容:
一、 我们收集哪些个人信息
二、 我们如何收集您的个人信息
三、 我们如何使用您的个人信息
四、 我们如何共享、转让、披露您的个人信息
五、 我们如何储存您的个人信息
六、 我们如何保护您的个人信息
七、 访问与控制
八、 我们如何处理儿童的个人信息
九、 隐私政策的更新
十、 如何联系我们
基金会非常重视保护您的隐私。基金会承诺合法、公正和透明地收集和使用个人信息。本政策旨在向您说明我们如何收集、使用、储存、披露和销毁您的个人信息,以及我们为您提供的访问、更新和保护这些信息的方式。
根据《个人信息保护法》的规定,个人信息是以电子或者其他方式记录的与已识别或者可识别的自然人有关的各种信息,不包括匿名化处理后的信息;敏感个人信息是一旦泄露或者非法使用,容易导致自然人的人格尊严受到侵害或者人身、财产安全受到危害的个人信息,包括生物识别、宗教信仰、特定身份、医疗健康、金融账户、行踪轨迹等信息,以及不满十四周岁未成年人的个人信息。我们将在本政策中对个人信息以“粗体”进行显著标识;对敏感个人信息以“粗体+下划线”进行显著标识。
在使用我们的服务之前,请仔细阅读并了解本政策。在阅读完本政策后,如您对本政策或与本政策相关的事宜有任何问题,您可通过本政策“如何联系我们”章节所列的反馈渠道联系我们,我们会尽快为您作出解答。
除另有约定外,本政策所用术语与中国红十字基金会官网《用户服务协议》中的术语具有相同的含义。
一、我们收集哪些个人信息
1.1账号注册信息
我们提供的账号注册、登录业务功能需要依赖部分信息才得以运行。当您注册、登录成为我们的用户时,我们可能会收集您的手机号码以创建账号;当您选择授权使用第三方账号(如微信)登录时,我们会通过第三方获取您授权共享的第三方账号信息(包括微信昵称、微信头像)并收集您的手机号码进行账号绑定。我们收集这些信息是为了帮助您完成账号注册,保护您的账号安全。我们收集手机号码,是为了验证您的身份,满足相关法律法规的网络实名制要求。如果您拒绝提供这些信息,您可能无法正常注册账号。
1.2捐赠功能相关的个人信息
我们提供的捐赠功能需要依赖部分信息才得以运行。如您选择使用该项业务功能中的开具捐赠发票功能,则需要向我们提供或允许我们收集的必要信息包括手机号码、电子邮箱、票据抬头。我们收集该等必要信息的目的是向您开具捐赠发票。
1.3查询功能相关的个人信息
我们提供的查询功能需要依赖部分信息才得以运行。您选择使用该项业务功能,则需要向我们提供或允许我们收集的必要信息包括订单编号、捐赠人姓名和手机号码、汇款账号和汇款名称等三类信息(以上三类信息依据查询方式的不同选择其中一类提供,并非全部提供)。我们收集该等必要信息的目的是帮助您了解您捐赠的基本情况。
1.4爱心回礼相关的个人信息
我们提供的爱心回礼功能需要依赖部分信息才得以运行。您选择使用该项业务功能,则需要向我们提供或允许我们收集的必要信息包括收件人、联系方式、通讯地址。我们收集该等必要信息的目的是向您发送或者寄送兑换会员信息或礼品。
1.5完成支付相关的个人信息
如果您通过我们的网站进行捐赠,交易可能由我们的服务提供商或负责处理您交易的第三方(“付款处理机构”)进行处理。请注意,付款处理机构制订有自己的隐私政策,这些条款将适用于付款处理机构如何处理您的个人信息。根据您的具体捐赠,您可能需要在网站上进行付款,也可能被重定向至第三方网站进行付款。如果您的捐赠是通过网站进行的,为了让付款处理机构处理您的交易,我们可能需要付款、信用卡或其他与信用相关的信息。如果您被定向到第三方网站进行捐赠,请务必查看付款处理期间提供的任何链接的政策。
二、我们如何收集您的个人信息
2.1 我们通过您主动提交,以及在您使用我们的服务过程中产生相应的记录等方式收集您的信息。
2.2 我们可能会通过Cookies、数据埋点和其他相关技术收集和使用您的信息。具体用途包括:
• 记住您的身份。例如:Cookies有助于我们辨认您是否具有我们的注册用户的身份。
• 分析您使用我们服务的情况,以便为您提供更加周到的个性化服务,包括定制化页面、推荐等服务。
• 您可以通过浏览器设置拒绝或管理Cookies。但请注意,如果停用Cookies,您有可能无法享受最佳的服务体验,某些功能的可用性可能会受到影响。
2.3 通过中国红十字基金会官网Cookies、数据埋点记录的有关信息,将适用本隐私政策。
三、我们如何使用您的个人信息
3.1 为了向您提供更加优质、便捷、安全的服务,在符合相关法律法规的前提下,我们可能将收集的信息用作以下用途:
3.1.1 向您提供服务(如实名认证信息、用来接收验证码的手机号,是继续获得服务的前提)。
3.1.2 满足您的个性化需求。例如,语言设定、位置设定、个性化的帮助服务和指示,或对您作出其他方面的回应。
3.1.3 服务优化和开发。例如,我们会根据我们的网站系统响应您的需求时产生的信息,优化我们的服务。
3.1.4 保护您的人身财产安全免遭侵害,更好地预防钓鱼网站、欺诈、网络漏洞、计算机病毒、网络攻击、网络侵入等安全风险,更准确地识别违反法律法规或我们的网站服务相关协议、规则的情况,我们可能使用您的账号信息、设备信息、有关网络日志以及有关政府机构、合作伙伴分享的信息,来判断您账户风险、进行身份验证、安全事件的检测及防范,并依法采取必要的记录、审计、分析、处置措施。例如,我们会将您的信息用于身份验证、安全防范、投诉处理、纠纷协调、诈骗监测等用途。您在使用安全功能或其他类似服务时,我们会对恶意程序或病毒进行检测,或为您识别诈骗信息。
3.1.5 向您提供与您更加相关的服务。例如,向您提供您可能感兴趣的功能或服务等。
3.1.6 邀请您参与关于我们服务的调查。
3.1.7 其他可能需要使用收集的信息的相关场景,如果使用场景与初始场景无合理的关联性,我们会在使用信息前重新征得您的同意。
四、我们如何共享、转让、披露您的个人信息
4.1 共享
我们不会与其他组织和个人共享您的个人信息,但以下情况除外:
4.1.1 在获取明确同意的情况下共享:获得您的明确同意后,我们会与其他方共享您的个人信息;
4.1.2 在法定情形下的共享:我们可能会根据法律法规规定、诉讼、仲裁解决需要,或按行政、司法机关依法提出的要求,对外共享您的个人信息;
4.1.3 为了促成办理服务或协助解决争议,某些情况下只有共享您的个人信息,才能促成办理或处理您与他人的纠纷或争议。
4.1.4与合作伙伴共享:我们可能与受信赖的合作伙伴(如数据处理服务、项目执行等)合作,因此我们可能会与合作伙伴共享您的某些用户信息,以提供更好的服务和优化用户体验。我们仅会出于合法、正当、必要、特定、明确的目的共享您的用户信息,并且只会共享提供服务所必要的用户信息。我们的合作伙伴无权将共享的用户信息用于任何其他用途,但出于实现服务目的而向其关联公司、合作伙伴提供的除外。合作伙伴向其关联公司、合作伙伴共享信息的,应确保信息安全,且只可用于服务目的相关的事项。
对我们与之共享用户信息的公司、组织和个人,我们会与其签署严格的保密协议以及信息保护约定,要求他们按照我们的说明、本政策以及其他任何相关的保密和安全措施来处理用户信息。
4.2 转让
我们不会将您的用户信息转让给任何公司、组织和个人,但以下情况除外:
4.2.1 在获取明确同意的情况下转让:获得您的明确同意后,我们会向其他方转让您的用户信息。
4.2.2 您所参与的或涉及的公益项目运营主体发生变更时,我们会在我们的网站主页公告公示或向您发送电子邮件或以其他方式提前通知您,通知期届满后我们会向其他方转让您的用户信息并会要求其他方遵守法律法规和项目约定来保护您的用户信息。
4.3 披露
未经您同意,我们不会与任何无关第三方分享您的信息,以下情形除外:
4.3.1 我们可能将您的信息与有关政府机构、第三方服务提供商、承包商及代理分享,仅用作下列用途:
• 提供“一、我们收集了哪些个人信息”中的相应功能或服务所必需,以及出于“三、我们如何使用您的个人信息”中的部分所述目的所必需。
• 履行我们在《用户服务协议》或本政策中的义务和行使我们的权利。
如我们与任何上述第三方分享您的信息,我们将努力确保第三方在使用您的信息时遵守本声明及我们要求其遵守的其他适当的保密和安全措施。
4.3.2 根据国家政策安排或法律规定,我们以及有关政府机构有可能进行组织架构调整、资产调配、转让或类似的交易,您的信息有可能作为其中一部分而被转移。我们将遵守相关法律法规的要求,在转移前通知您,确保信息在转移时的机密性,以及变更后继续履行相应责任和义务。
4.3.3 我们还可能因以下原因而披露您的信息:
• 遵守适用的法律法规等有关规定。
• 遵守法院判决、裁定或其他法律程序的规定。
• 遵守相关政府机关或其他有权机关的要求。
• 我们有理由确信需遵守法律法规等有关规定。
• 为执行相关服务协议或本隐私政策、维护社会公共利益、处理投诉/纠纷,依法保护我们的合作伙伴、我们或有关政府机构、其他用户的人身和财产安全或合法权益所合理必需的用途。
• 经过您合法授权的情形。
如我们因上述原因而披露您的信息,我们将在遵守法律法规相关规定及本声明的基础上及时告知您。
五、我们如何存储您的个人信息
5.1 我们的网站收集的有关您的信息,全部保存在中国红十字基金会位于中国大陆的服务器。
5.2 我们仅在为您提供服务期间保留您的信息,保留时间不会超过满足相关使用目的所必须的时间。但在下列情况下,且仅出于下列情况相关的目的,我们有可能需要较长时间保留您的信息或部分信息:
• 遵守适用的法律法规等有关规定。
• 遵守法院判决、裁定或其他法律程序的要求。
• 遵守相关政府机关或其他有权机关的要求。
• 我们有理由确信需遵守法律法规等有关规定。
• 为执行相关服务协议或本隐私政策、维护社会公共利益、处理投诉/纠纷,依法保护我们的合作伙伴、我们或有关政府机构、其他用户的人身和财产安全或合法权益所合理必需的用途。
5.3 在超出保留期间后,我们会根据适用法律的要求删除您的个人信息,或使其匿名化处理。如我们停止运营我们的服务,我们将及时停止继续收集您个人信息的活动,并将以公告的形式进行停止运营通知。同时,对我们存储的个人信息进行删除或匿名化处理。
六、我们如何保护您的个人信息
6.1 我们努力保障信息安全,以防信息的丢失、不当使用、未经授权阅览或披露。
• 我们使用各种安全技术以保障信息的安全。例如,我们将通过服务器的备份、密码加密等安全措施,防止信息泄露、毁损、丢失。
• 我们建立严格的管理制度和流程以保障信息的安全。例如,我们严格限制访问信息的人员范围,并进行审查,要求他们遵守保密义务。
• 我们重视信息安全合规工作,并通过国家三级网络安全等级保护,以业界先进的解决方案充分保障您的信息安全。
但请您理解,由于技术的限制以及可能存在的各种恶意手段,在互联网环境下,即便竭尽所能加强安全措施,也不可能始终保证信息百分之百的安全。您需要了解,您接入我们的服务所用的系统和通讯网络,有可能因我们可控范围外的因素而出现问题。
若发生个人信息泄露等安全事件,我们会启动应急预案,阻止安全事件扩大,按照《国家网络安全事件应急预案》等有关规定及时上报,并以发送邮件、推送通知、公告等形式告知您相关情况,向您给出安全建议。
6.2 为更有效地保障您的信息安全,我们也希望您能够加强自我保护意识。我们仅在中国红十字基金会官网直接导致您个人信息泄露的范围内承担责任,因此,请您妥善保管您的账号及密码信息,避免您的个人信息泄露。中国红十字基金会官网账户均有安全保护功能,但您也需要妥善保护自己的个人信息,除非您判断认为必要的情形下,不向任何第三人提供您的账号密码等个人信息。
七、访问与控制
7.1 您可以在使用我们服务的过程中,依据我们的规则或法律规定访问、修改和删除您的相关信息,或者行使撤回同意以及注销账户的权利。您访问、修改和删除信息以及撤回同意、注销账户的方式将取决于您使用的具体服务。您可以通过【010-85594999】联系我们,注销账户。
7.2 如您发现我们违反法律法规的规定或者双方的约定收集、使用您的信息,您可以要求我们删除。如您发现我们收集、存储的您的信息有错误的,且无法自行更正的,您也可以要求我们更正。
7.3 在访问、修改和删除相关信息时,我们可能会要求您进行身份验证并审核合法性,以保障账户安全。请您理解,由于技术所限、基于法律法规要求,您的某些请求可能无法被响应。
7.4 基于法律法规要求、保障信息安全等正当事由,您的部分信息可能无法访问、修改或删除。
7.5 如您对上述权利实现存在疑问,可以根据“十、与我们联系”中的联系方式与我们取得联系。
八、我们如何处理儿童的个人信息
我们的网站和服务主要面向成人。如果没有父母或监护人的同意,儿童不应创建自己的个人信息主体账户。
对于经父母同意而收集儿童个人信息的情况,我们只会在受到法律允许、父母或监护人明确同意或者保护儿童所必要的情况下使用或公开披露此信息。尽管当地法律和习俗对儿童的定义不同,但我们将不满14周岁的任何人均视为儿童。
如果我们发现自己在未事先获得可证实的父母同意的情况下收集了儿童的个人信息,则会设法尽快删除相关数据。
九、隐私政策的更新
我们可能适时修订本政策的条款,该等修订构成本政策的一部分。如可能造成您在本政策下权利的实质减少或扩大收集、使用信息的范围等重要规则变更时,我们将在修订生效前通过在我们的网站公告公示或主页上显著位置弹窗提示或向您发送电子邮件或以其他方式通知您。
十、如何联系我们
中国红十字基金会的注册地址为北京市东城区干面胡同53号。如您对本政策或其他相关事宜有疑问、意见或投诉,可以通过【010-85594999】进行咨询,或根据我们提供的指引填写意见反馈。我们将尽快审核所涉问题,并在验证您的用户身份后予以回复。
您当前正在使用兼容模式。为了获得更好的交互体验,建议您手动切换至【极速模式】访问本站。