2022-05-30
有这样一群孩子,他们幼时进食困难,长大后却又被“饕餮”般的食欲困扰。因为难以控制食欲,这些孩子很难融入社会,只能隐匿在生活的暗影里。他们有一个共同的名字——“小胖威利”,这是一种罕见的先天性基因病。
“出生几小时就知道,我的孩子与众不同”
佛山的小七(化名)今年一岁多,一出生,他就和别的孩子不同。没有响亮的哭声,不会吮吸,不会吃奶。如果没有保温箱上各种监测数据的闪烁,妈妈几乎无法确定自己的孩子还在不在。
几天后,小七不得不靠胃管补充营养。四斤半的小人儿,鼻子上连接着冰冷的管子,又合并感染了吸入性肺炎,静静躺在保温箱里,就像一只初生的小猫,瘦小、孱弱。

出生没几天小七就插上了胃管,只能依靠这根管子摄入营养

进行基因检测,需要抽取大量的血液,护士正在为小七抽血
小七将近满月时,通过基因检测确诊为“小胖威利综合征”,此时他已经和那根胃管连接了近一个月。
早早确诊并进行干预治疗,在小胖威利综合征群体内算是不多见的。带孩子出院后,小七妈妈尝试用勺子喂了两次,虽然每一口都很艰难,但是小七竟然能够吞咽了,这是一个巨大的进步。妈妈跟医生沟通后,摘掉了小七的胃管,虽然每一次喂奶都是一次漫长的斗争。

小七在做脑电波检查,小小的身体上连接着十几根线,一次检查要4—6个小时

三个月开始每天都要注射生长激素,小七也已经习惯了,不会再哭闹抗拒
从小七三个月大开始,医生建议他每天注射生长激素。这可以帮助他促进骨骼生长,提高生长速率,加速脂肪分解,减少脂肪堆积,增加肌肉质量及力量,提高认知、行为、智商、适应能力等。
现在的小七一岁多了,但是还坐不稳,也没有爬的意识,妈妈每天反复呼唤他的名字,小七却不知道这意味着什么。小七妈妈在网上加入了一个“小胖威利综合征”的病友群。在群里,她看到了上百个和小七相似的孩子,也看到了相似的煎熬和挣扎。

小七一岁了,还不能自主坐立,也不会爬
月牙(化名)刚刚两岁已经有了嗜吃的症状,每天睁眼第一件事儿就是指吃的,不给就哼哼、打滚、哭。另一个孩子小西(化名)确诊后,小西妈妈就再没有出门工作过。小西每天都要注射生长激素,从看到针头就哭喊,到现在主动躺下亮出小肚皮,她的懂事让妈妈更心疼。
小七的妈妈明白,尽管现在每天喂奶、做康复、打针都疲惫又紧张,但最艰难的时候还没有到来。断奶后,孩子会食量骤增,食欲得不到满足就会失控,甚至出现暴力行为。这些孩子的父母不奢望孩子有光明的未来,只期待他们能平安长大。
消除误诊和误解,给孩子全方位的守护
在诊断医学高度发达的今天,小胖威利综合征在国内的误诊率仍高达95%以上。婴幼儿期常常被误诊为脑瘫、重症肌无力,儿童期又极易被误诊为单纯性肥胖症。很多基层医护人员也对小胖威利综合征一无所知。国内小胖威利综合征患者预估高达10万人,可治疗率却不足1%。
究竟什么是“小胖威利综合征”?
小胖威利综合征是一种复杂的因特定染色体区域内遗传物质改变所导致的疾病。症状主要表现为皮肤较白,胎儿期活动力降低(胎动少),新生儿期喂养困难、哭声弱、肌张力不足,同时伴有特殊面容、身材矮小、小手小脚、生长延迟、心智迟缓和性腺发育不良,往往伴有严重的行为问题。由于下丘脑功能失调,患儿一般自2岁左右开始出现不可抗拒的食欲亢进和强烈的索食行为,从而导致严重肥胖,并引发一系列如代谢紊乱、高血压、冠心病、睡眠呼吸暂停等并发症,甚至会有猝死危险。小胖威利综合征患者需要终身在家长的监管下生活。
中国红十字基金会成长天使基金“小胖威利综合征患者关爱项目”持续为2周岁内小胖威利综合征患儿资助药品,为特别贫困的患者家庭提供资金支持。截至2021年底,已在全国范围内资助小胖威利综合征患者267人次。
除患者资助外,中国红十字基金会成长天使基金也开展基层医生的培训,通过线上线下相结合的方式帮助医生共同成长,提升罕见病诊疗水平,推动“小胖威利综合征”患儿早发现、早治疗,最大程度缓解疾病带来的影响。每年的国际罕见病日,中国红十字基金会成长天使基金联合项目合作医院开展小胖威利综合征系列科普讲座,多方面、多角度帮助患儿家长照护孩子,并号召更多的人关注罕见病群体、了解罕见病知识,加入改善罕见病群体生存现状的队伍中。

一岁多的小七和妈妈外出玩耍,扶着单杠学习站立
小七、月牙和小西都获得了两周岁内生长激素药品的全额资助。“小胖威利综合征”患者在医疗和社会层面逐步获取的福利,是社会公众的关爱及公益组织和爱心人士长期坚持不懈宣传呼吁的成果。
关注罕见病,就是关注孩子们的未来。中国红十字基金会呼吁关注小胖威利综合征,了解“小胖”们所处的困境,为他们营造健康舒适的社会和舆论环境,帮助消除社会的误解和偏见。在他们康复的道路上,给予更多帮助和支持。
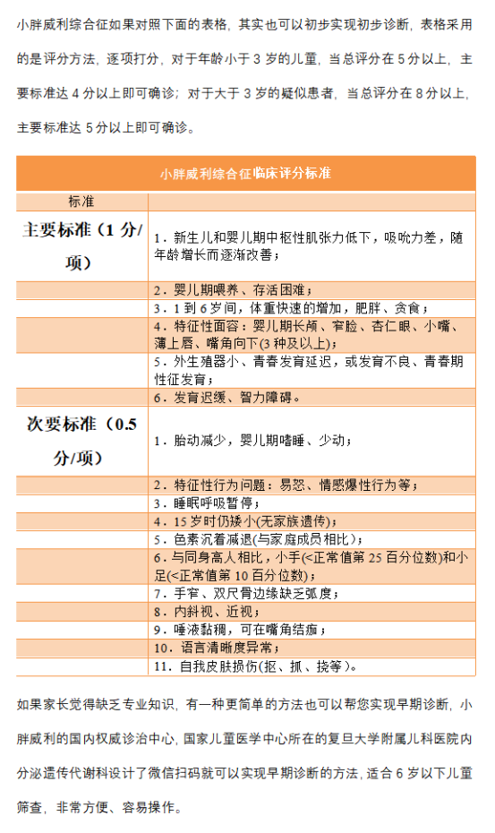
【科普小知识】:


参考文献:中国Prader-Willi综合征诊治专家共识(2015)
(文中医学知识已经复旦大学附属儿科医院罗飞宏教授审核)
中国红十字基金会“健康中国行”走进江西吉安
“晴空计划——福佑新生公益抗癌行动”走进广西
中国红十字基金会2000只赈济家庭箱支援广东洪涝灾区